Beskrivning
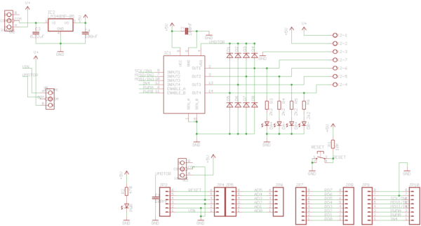
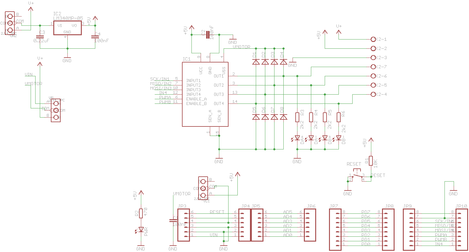
Arduino Sensor Shield för att enkelt koppla in digitala och analoga sensorer till ett Arduino-kort. Passar också för att koppla in servos och liknande. Kortet har en reset-knapp så att det lätt ska gå att nollställa Arduinon utan att först montera bort servo-shielden. Alla digitala in-/utgångar har sin egna tre-polig kontakt och de analoga ingångarna har dubbla kontakter.








Recensioner
Det finns inga recensioner än.